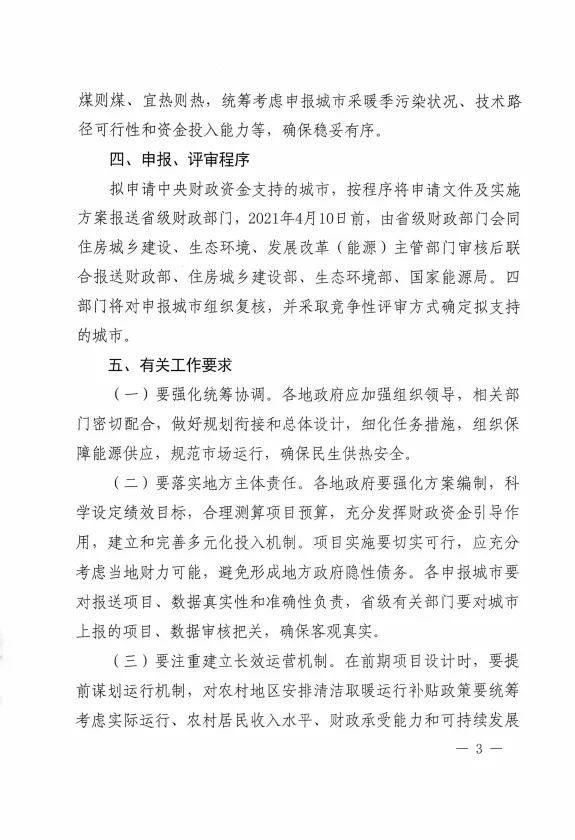
2021年3月16日,财政部、住房和城乡建设部、生态环境部及国家能源局综合司联合印发《关于组织申报北方地区冬季清洁取暖项目的通知》,《通知》明确除已纳入中央财政冬季清洁取暖试点的43个城市,其他冬季实行清洁取暖且有改造需求的北方地区地级以上城市均可申请纳入支持范围,每省(市、区)限报3个城市。补贴标准:省会城市7亿元、一般地级市3亿元,连续支持3年。
支持改造内容包括:“煤改气”、“煤改电”,以及地热能、生物质能、太阳能、工业余热、清洁燃煤集中供暖(满足超低排放标准)等多种方式清洁取暖改造。
原文如下:










