一、案例简介
甘肃建投资产经营有限公司(以下简称资产经营公司)作为拥有融资、采购、仓储、加工、运输、销售等十大板块业务的供应链管理企业,如何更好将党的政治优势、制度优势、组织优势转化为企业发展优势,保证公司在拥抱国家新一轮发展战略机遇中实现高质量发展,是资产经营公司党建工作中的重点课题。对此,资产经营公司党委紧密结合公司发展战略目标,通过实施“四个融合”,有效实现了高质量党建引领保障公司高质量发展。
二、主要做法
资产经营公司党委坚持将提高企业效益、增强企业竞争实力、实现国有资产保值增值作为党组织工作的出发点和落脚点,围绕为建筑业实体经济降本增效的发展目标,通过身份融合、机构融合、职能融合、过程融合“四个融合”机制,实现党建和生产经营“兵团式”管理,一体化推进,全方位发展。
(一)通过“身份融合”落实“一岗双责”
决策层(“三会一层”),部分董事会成员进入党委班子,党委班子成员全部进入董事会,实现董事长和总经理分设,董事长担任党委书记,总经理担任党委副书记,副总经理担任党委委员。管理层(“职能部室”),在机构融合的基础上,党群、行政业务相近职能部门负责人一肩挑。操作层(经营单位),实现党支部书记、委员均由经营单位负责人或副职(骨干)担任,基层不再设立专职党务工作人员。公司三个层级通过延伸落实“双向进入、交叉任职”要求,实现干部队伍精干化,并从身份和职责上实现抓经营必须抓党建,抓党建必须围绕生产经营。
(二)通过“机构融合”实现管理提效
推进党群部门和行政部门的融合,党委组织部、人力资源部整合成立党委组织(人力资源)部,纪检办公室、督查办公室、审计办公室、监事会办公室整合成立纪检督查办公室,行政办公室、党委办公室、党委宣传部、团委、工会整合成立党委工作(综合事务)部。各类近似机构的融合和定岗定责,将机关部门最终确定为7个(图1),将机关人数控制在公司总人数的10%左右,“轻机关、重基层”的管理模式不断形成,公司机关整体执行力和效率持续提高,基层活力全面释放。

图1:资产经营公司组织架构图
(三)通过“职能融合”形成工作合力
在机构融合的基础上,将党群和行政相近职能和业务工作进行梳理整合,全面发挥职能部门的积极性作用。比如:由党委工作(综合事务)部一个部门承担党委会、董事会、经理会决策的所有具体事项。此做法可实现党委会的意图快速向董事会传达,董事会的意图快速向经理会传达,在会务组织、日常沟通、执行落实、效果反馈等方面节约了大量不必要的时间成本和沟通成本。比如:由党委组织(人力资源)部一个部门承担了一名干部从入职到成长的所有工作,包括薪酬、培训、考核、提拔、日常管理等。此做法全面打通了干部从进入公司到成熟再到成长为骨干的各个环节工作,实现市场化选人用人与党管干部工作全面融通。再比如:纪检督查(办公室)将党委督查职能和行政督查职能整合,设立督查岗,围绕党委对业务发展方向的把关、董事会决策、经理层落实等环节,抓好党群部门、业务管理部门、经营单位的执行落实情况,避免了抓落实过程中“多龙治水”的现象,实现公司党委抓落实工作更精准、更有效。
(四)通过“过程融合”全面发挥作用
习近平总书记在深化党和国家机构改革总结会议上指出,“完成组织架构重建、实现机构职能调整,只是解决了‘面’上的问题,真正要发生“化学反应”,还有大量的工作要做”。因此,资产经营公司党委将“过程融合”作为党建工作有效发力的重中之重,从党组织融入日常事项、融入队伍管理、融入绩效考核、融入选先评优、融入宣传教育等方面实现党建工作的作用发挥到实处。
1.融入日常事项
(1)在引领发展中优化组织。资产经营公司党委根据公司业务发展情况对党组织设置同步进行调整,按照“一单位一支部、一支部一堡垒”的定位,将党支部数量由原来的3个调整为10个,在条件具备的经营单位设立独立党支部,在条件不具备的单位(部室)设立联合党支部,实现党组织在公司经营发展中的全覆盖,确保了公司业务发展到哪里,党的建设就跟进到哪里。
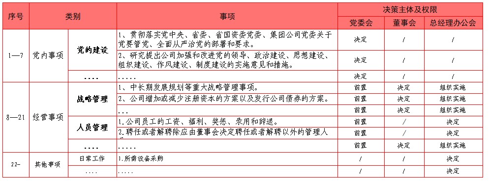
(2)在决策议事中把关定向。一是围绕党委发挥把方向、管大局、促落实领导作用,修订印发党委会议事规则,从制度上明确重大经营事项必须由党委会前置讨论后,交由董事会、总经理办公会作出决定的决策机制,并以清单的形式明确党委直接决策的事项包含6个方面18项,前置的事项包含12个方面34项(图3)。二是按照“具有人财物重大事项决策权且不设党委的独立法人企业的党支部,对企业重大事项进行集体研究把关”的要求,形成了各党支部对公司所属经营单位重大事项的前置讨论工作机制(图3)。议事规则、事项清单、党支部前置机制回答和解决了公司党组织在重大经营管理事项中“前置什么、怎么前置”的问题,党组织领导作用得到有效发挥。

图2.资产经营公司党委会议事清单

图3.党支部前置讨论重大事项工作机制
(3)在日常经营中全面参与。为实现党建目标更聚焦、工作举措更精准、意见建议更务实、选先评优更准确,资产经营公司党委从机关和党支部2个层面,抓好党建融入日常经营。一是各类生产经营工作会议、重要活动等,要求党群部门人员全程参与,全面深入了解经营业务,通过不同角度、不同定位全方位观察、了解、评价公司党委决策执行情况、干部作风情况和工作效能情况,实现机关党群部门抓党建更务实。二是按照“党建搭台、经济唱戏、业务出成效”的思路,要求各党支部通过与所属经营单位相关客户单位建立联络机制,共同开展主题党日活动(图4)等,加强在业务上的互信与交流,加强业务合作,不断扩大业务“朋友圈”。

图4:资产经营公司党委下属党支部与外部单位党支部联合开展主题党日活动
(4)在监督落实中综合发力。为确保企业发展到哪里、监督力量就体现在哪里,资产经营公司党委在机构融合的基础上,日常工作中突出专责监督的作用,整合效能督查、审计、监事会、纪检、监察等5项职能,将专责监督强度分为3个层面(图5)。第一个层面-效能督查,通过建立“日汇报、周推进、月考核”机制,要求全员每天汇报当日工作完成情况,每周五召开推进会对本周工作进行“复盘”,每月对当月工作进行全面考核。通过跟踪日常重点任务完成情况,重点检查单位和职工工作积极性和执行力,全面实现日保周、周保月、月保年的经营管理目标。第二个层面:审计、监事会监督,通过定期引进专业力量对公司进行阶段性审计,监事会对董事会决策情况的监督,重点审查和评价公司经营活动及内部控制的适当性、合法性和有效性。第三个层面:遵规守纪督查检查,通过前两个层面中发现的问题,重点查处党员干部是否有违纪违法问题。通过专责监督三个层面的单独或综合运用,确保了资产经营公司未出现重大经济损失。

图5.资产经营公司专责监督强度表
2.融入队伍管理
资产公司党委通过选人用人制度的改革创新工作,实现了管理人员能上能下、员工能进能出、收入能增能减,也树立了让干事者“吃香”、让有为者有位的用人风向标,能者上、优者奖、庸者下、劣者汰的干事创业机制全面形成。
一是用工聘用制,员工能进能出。按照用人需求与能力素质匹配原则,通过“合同制”和“聘用制”两种用工形式的互相转换实现公司员工的能进能出。一是对符合公司《劳务派遣转制管理办法》要求的派遣制员工,在考核合格且双方均有意愿前提下,有序转为合同制员工。二是对工作业绩差,态度不端正,经考核不能胜任工作岗位的合同制员工,根据聘任制协议转为派遣制员工并加强继续教育,经继续教育且考核后依旧不能胜任进行劝退处理,实现员工能进能出。
二是职务聘任制,干部能上能下。进一步创新延伸干部选用链条,通过聘用、考核、续聘(解聘)、提拔(动议、民主推荐、考察、决定)、降职(免职)等程序将党管干部和市场化选人用人、职务和薪酬无缝连接,岗位通过竞聘定,薪酬根据岗位定,全过程体现“绩”的导向,干部能上能下成为一种常态(图6)。具体做法上,改变传统任命制为聘任制,由公司对所有中层负责人实行一年一聘,并签署聘任协议书进行考核。对一年考核基本称职的中层负责人约谈,对连续两年考核为不称职的中层负责人公司直接解聘。

图6.资产经营公司选人用人模型
三是管理双轨制,体制顺畅衔接。对连续两年业绩表现突出的中层负责人由公司党委纳入科级干部选拔的人选范围进行组织提拔,提拔为科级干部之后,实行科级身份和市场化聘任双重管理,在聘任期间连续2年考核不称职,公司在解除聘任职务的同时,公司党委根据解聘情况免去科级干部身份。
四是岗位职业化,收入能多能少。公司进一步压缩关键岗位(经营单位带指标岗位和机关职能部室各岗位)管理层级,实行扁平化管理,由公司直接考核。一是职能部室负责人在担任自身管理职责的同时下沉一级确定一个专业岗位,按岗定薪并与其他员工一并考核。二是经营单位带指标人员上浮一层,与二级单位负责人一并考核。考核过程中公司对所有人员实行一对一面对面考核,员工薪酬根据业绩贡献度的大小确定,有序拉开差距,多劳多得成为常态。
3.融入绩效考核
资产经营公司党委把解决党建和业务“两张皮”问题作为考核重点,坚持定性与定量同步、过程与结果同频、党建工作成效与企业发展同向的方式开展考核评优工作。具体做法上,资产经营公司党委研究制定《甘肃建投资产经营有限公司党建责任制考核评价办法(试行)》,明确围绕生产经营发挥作用,将党建考核分为日常考核和年终考核。一是日常考核中,考核内容主要由党建规定性动作开展情况考核和所在单位(部室)经营业绩完成情况考核(依据每月经营业绩考核)组成(图7)。结果应用上,党员干部日常党建工作责任制考核评价结果与党员干部当月绩效相挂钩,按照被考核人月度绩效奖金的一定额度予以奖励或扣减。二是年度考核中,每年年末或次年年初,依据集团公司党委考核评价体系,将党建考核的总成绩按照不少于20%的比例纳入各经营单位和职能部室总体绩效考核。党建工作责任制考核评价结果和考核情况以适当方式向被考核对象反馈。党建工作责任制考核评价结果,作为干部任(聘)用及奖惩的重要依据。

图7:资产经营公司党建日常考核模型
4.融入选先评优
(1)党支部围绕生产经营发挥战斗堡垒作用方面。资产经营公司党委通过建立流动“红旗党支部”评选创建机制,以“五个好”(经营业绩好、工作落实好、班子建设好、员工素质好、群众反响好)为标准评选月度“红旗党支部”。每月在生产经营会上举行授旗仪式,鼓励动员“红旗党支部”继续通过高质量党建引领完成生产经营任务,并号召其他党支部积极向“红旗党支部”看齐。流动“红旗党支部”的评选实现党支部工作重心更聚焦、发挥作用更明显。
(2)党员发挥先锋模范作用方面。资产经营公司党委严格按照先锋党员带党员、党员带群众的思路,通过党员的模范带头作用,教育引导所有干部职工将力量聚焦到公司生产经营中。通过定期对比检查党员在群众中的日常考核排名情况,以及综合群众反响等因素在各经营单位(职能部室)设立党员先锋岗18个,日常工作中要求先锋党员积极亮身份,践承诺,形成全司范围内抢抓生产经营的浓厚氛围。
5.融入宣传教育
资产公司党委坚持以党建引领方向,以文化凝聚力量。经过探索,形成了以“价值求存、沟通和谐”为核心的企业文化体系(图8)。将价值理念人格化、故事化、标杆化,强调“每个员工(组织)必须做有价值的事,必须不断创造价值才能生存,只有不断地创造价值和奉献价值,才会让自身变得更有价值。”并通过建立“早课”制度,组织全员每天上班之前利用半个小时对公司制度、文化理念进行学习,并在干部选用、日常考核、过程管理中付诸实践,使企业文化理念为统一员工思想、凝聚员工力量、促进员工成长、提升公司形象、增强竞争实力、引领公司发展起到积极的推动作用。

图8:资产经营公司企业文化体系
三、工作成效
国企党建工作的成效,不仅仅要看规定动作完成得如何,更要通过实实在在的经营业绩来验证。从党建质量提升方面看,资产经营公司党委采取的一系列创新举措,推动了资产经营公司党组织的领导作用不断加强,党员干部综合素质稳步提升。随着党建和生产经营的深度融合,党组织的组织力、战斗力、保障力得到全面发挥。党组织通过监督机制直接抓重点业务工作落实情况,“大党建”“大思政”“大文化”工作格局已经形成。从经营成果看,通过实施“四个融合”,资产公司成立十年间,2021年完成产值已接近200亿元,业务形态广泛连接了数量众多的大型央企和国企,企业发展规模以“加速度”扩大,企业影响力在逐年增强。上述事实证明了资产经营公司党建工作成效达到了推动公司做强、做优、做大的目标。
四、创新评价
资产经营公司党委研究实施的“四个融合”机制,回答了国有企业特别是国有建筑类商贸企业党建和业务为什么要融合、怎么融合、融合的效果如何检验等问题,在国有企业党建融入中心工作的身份、机构、职能融合等普遍做法基础上,更加注重过程融合,并创新性提出了一系列特色做法,如:选人用人、党建经营一体化考核、党群部门全程参与生产经营、流动红旗党支部评选等,紧密与该公司各项业务结合,在甘肃建投系统内部具有首创意义。从实践效果检验看,“四个融合”发挥作用也比较明显,全面贯彻了“两个一以贯之”要求,与国企深化改革的目标和要求相呼应,值得借鉴推广。